Flow chart examples
Here are some examples of diagrams you can create.
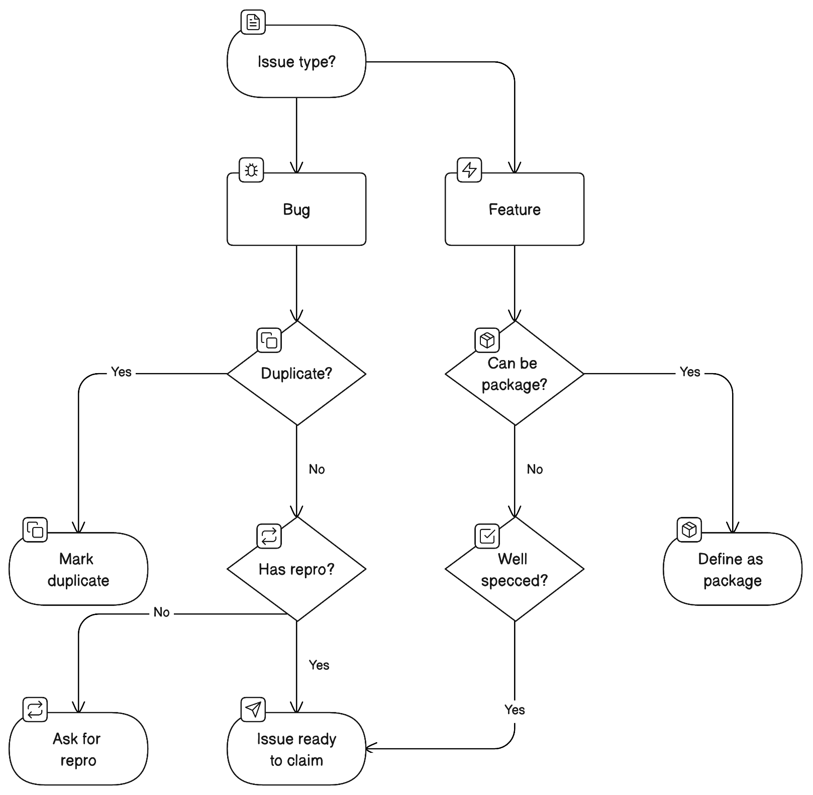
Issue Triage Flow
// Nodes and groups
Issue type? [shape: oval, icon: file-text]
BugPath [color: red] {
Bug [icon: bug, color: red]
Duplicate? [shape: diamond, icon: copy]
Mark duplicate [shape: oval, icon: copy]
Has repro? [shape: diamond, icon: repeat]
Ask for repro [shape: oval, icon: repeat]
}
FeaturePath [color: green] {
Feature [icon: zap, color: green]
Well specced? [shape: diamond, icon: check-square]
Can be package? [shape: diamond, icon: package]
Define as package [shape: oval, icon: package]
}
Issue ready to claim [shape: oval, icon: send]
// Relationships
Issue type? > Bug
Bug > Duplicate?
Duplicate? > Mark duplicate: Yes
Duplicate? > Has repro?: No
Has repro? > Issue ready to claim: Yes
Has repro? > Ask for repro: No
Issue type? > Feature
Feature > Can be package?
Can be package? > Well specced?: No
Can be package? > Define as package: Yes
Well specced? > Issue ready to claim: Yes
Open in Eraser to duplicate.

Price Lookup Flow
// Define nodes and relationships "A > B"
Start [shape: oval, icon: flag] > Read keywords from Excel [icon: excel]
Read keywords from Excel > Establish Amazon API connection [icon: amazon]
Establish Amazon API connection > Wait for user input [shape: diamond, icon: user]
Wait for user input > Search for keyword on Amazon[icon: search]: User selects keyword
Search for keyword on Amazon > Retrieve item price [icon: dollar-sign]
Retrieve item price > Output result to Excel [icon: excel]
Output result to Excel > End
Wait for user input > Close modal [icon: x]: User clicks cancel
Close modal > End [shape: oval, icon: check]
// Define Groups
For each keyword in the list [icon: repeat] {
Search for keyword on Amazon
Retrieve item price
Output result to Excel
}
Open in Eraser to duplicate.

Updated 3 months ago